亿万先生MR
全部
标题
内容
亿万先生MR
集团概况
集团简介
领导团队
群团组织架构
集团荣誉
建设资质
交通建设
企业开展
新闻中心
企业文化
依法治企
党建群团
党群工作
党史学习教育
所属企业
您现在的位置:
亿万先生MR
>> 招标采购 >> 正文
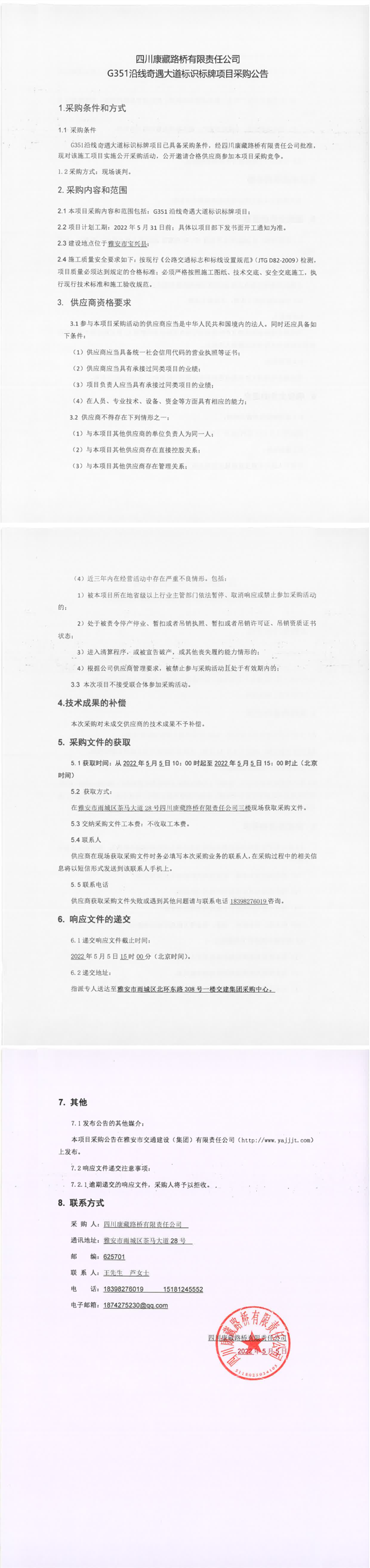
四川康藏路桥有限责任公司G351沿线奇遇大道标识标牌项目采购公告
【发布日期:2022-05-05】
【字号:
大
中
小
】 【
关闭此页
】
上一篇
:
四川康藏路桥有限责任公司国道318名山区黑竹至雨城区多营段改建工程钢筋加工棚钢结构厂房、行吊梁柱施工项目谈判结果公示
|
下一篇
:
四川康藏路桥有限责任公司X089芦太路(仁加至双河段)新建工程项目软基换填劳务施工采购中止通知
版权所有 雅安市交通建设(集团)有限责任公司
地址:雅安市雨城区北环东路306号 集团公司办公室电话:0835-5897853
技术支持:北纬网(0835-2350262) 蜀ICP备18001252号 川公网安备 51180202511905号
分享按钮