亿万先生MR
全部
标题
内容
亿万先生MR
集团概况
集团简介
领导团队
群团组织架构
集团荣誉
建设资质
交通建设
企业开展
新闻中心
企业文化
依法治企
党建群团
党群工作
党史学习教育
所属企业
您现在的位置:
亿万先生MR
>> 信息公开 >> 正文
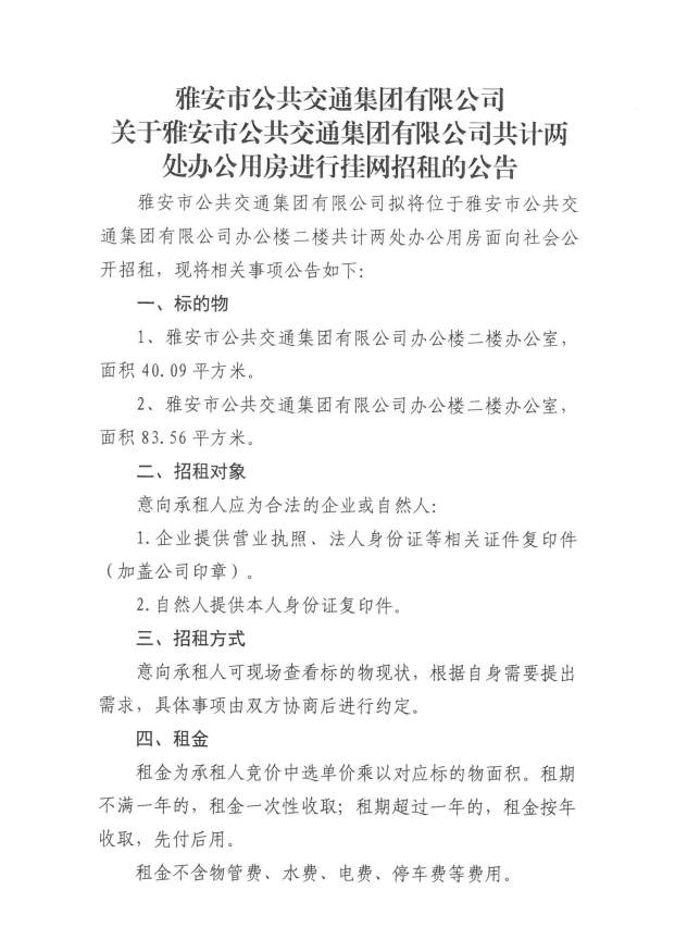
关于雅安市公共交通集团有限公司共计两处办公用房进行挂网招租的公告
【发布日期:2025-07-29】
【字号:
大
中
小
】 【
关闭此页
】
/Files/file/20250730/20250730104281968196.xls
/Files/file/20250730/20250730104253095309.docx
上一篇
:
询价邀请函——采购雅安市交通建设(集团)有限责任公司多营青衣江大桥项目基本建设项目竣工财务决算审计服务单位
|
下一篇
:无
版权所有 雅安市交通建设(集团)有限责任公司
地址:雅安市雨城区北环东路306号 集团公司办公室电话:0835-5897853
技术支持:北纬网(0835-2350262) 蜀ICP备18001252号 川公网安备 51180202511905号
分享按钮